From Rider Names to Support Tickets: How Uber’s AI Keeps It Together
Uber’s New Prompt Engineering Toolkit makes it easy to create, test, and use prompts from different models
TL;DR
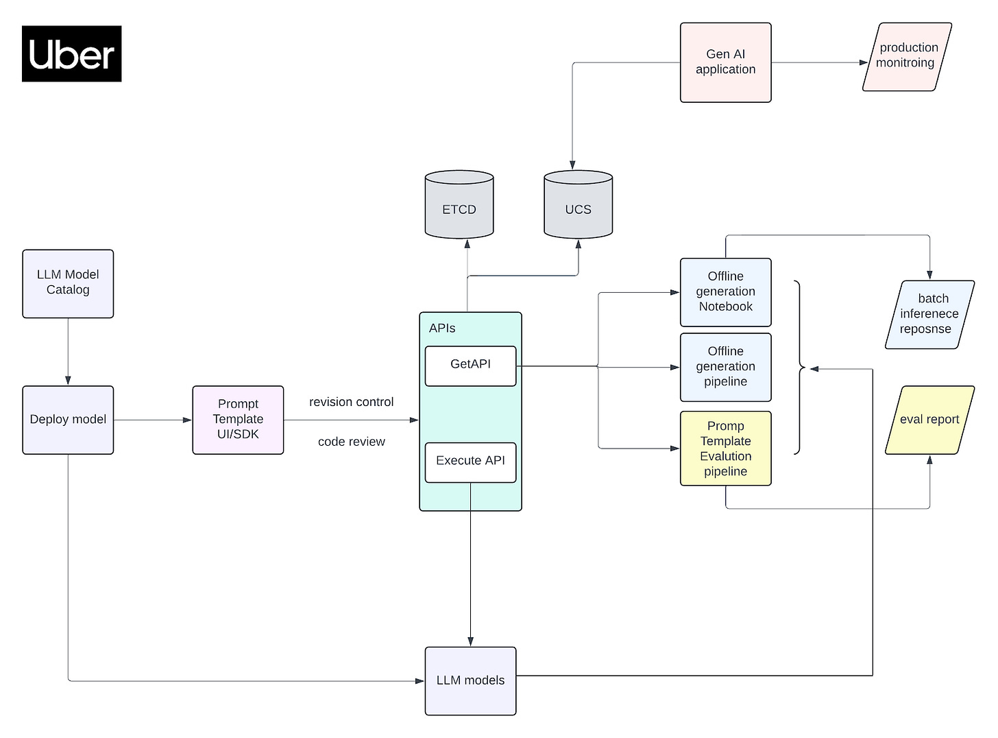
Situation: Uber needed a centralized system to efficiently create, manage, and deploy prompts from LLMs
Task: Develop a toolkit that streamlines the prompt engineering lifecycle, including exploration, iteration, evaluation, and productionization of prompt templates
Action: Uber built the Prompt Engineering Toolkit, featuring a model catalog, GenAI Playground, auto-prompting capabilities, version control, and evaluation tools to facilitate rapid iteration and responsible AI usage
Result: The toolkit enabled faster prompt development, reuse of existing prompt templates, and enhanced monitoring of LLM performance in production
Use Cases: User Data Validation, Support Ticket Summarization
Tech Stack/Framework: LLM, LangChain, RAG
Explained Further
Key Features:
Model Catalog: A comprehensive repository detailing available LLMs, including specifications, use cases, cost estimates, and performance metrics.



